天涯明月刀手游琅纹攻略
时间:2020-10-13 10:08:00 来源:新兵攻略网 阅读:天涯明月刀手游琅纹攻略,天涯明月刀手游 琅纹
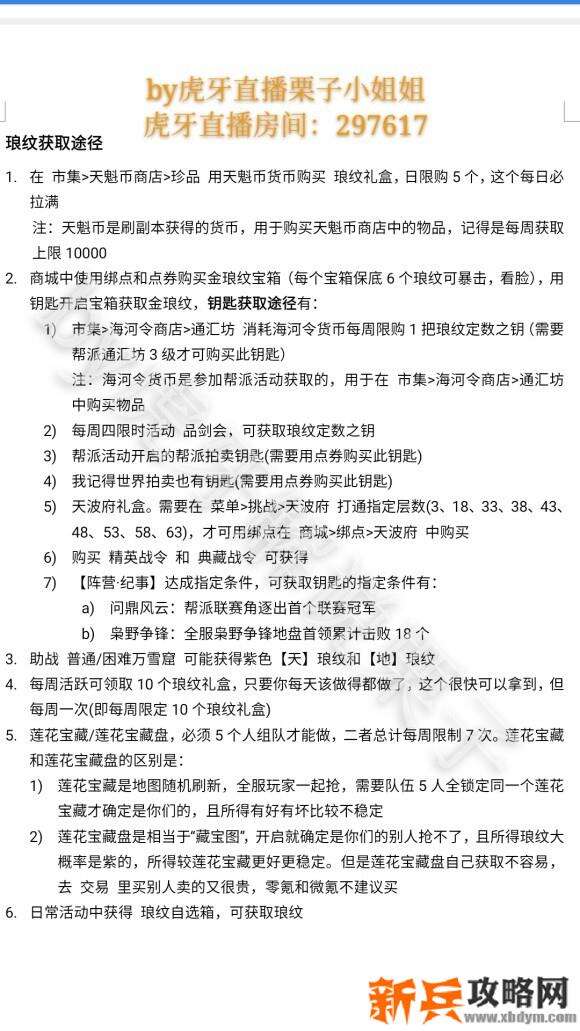
天涯明月刀手游琅纹获取途径
1.在 市集>天魁币商店>珍品 用天魁币货币购买 琅纹礼盒,日限购5个,这个每日必拉满
注:天魁币是刷副本获得的货币,用于购买天魁币商店中的物品,记得是每周获取上限10000
2.商城中使用绑点和点券购买金琅纹宝箱(每个宝箱保底6个琅纹可暴击,看脸),用钥匙开启宝箱获取金琅纹,
钥匙获取途径有:
1 市集>海河令商店>通汇坊 消耗海河令货币每周限购1把琅纹定数之钥(需要帮派通汇坊3级才可购买此钥匙)
注:海河令货币是参加帮派活动获取的,用于在 市集>海河令商店>通汇坊 中购买物品
2 每周四限时活动 品剑会,可获取琅纹定数之钥
3 帮派活动开启的帮派拍卖钥匙(需要用点券购买此钥匙)
4 我记得世界拍卖也有钥匙(需要用点券购买此钥匙)
5 天波府礼盒。需要在 菜单>挑战>天波府 打通指定层数(3、18、33、38、43、48、53、58、63),才可用绑点在 商城>绑点>天波府 中购买
6 购买 精英战令 和 典藏战令 可获得
7 【阵营·纪事】达成指定条件,可获取钥匙的指定条件有:
问鼎风云:帮派联赛角逐出首个联赛冠军
枭野争锋:全服枭野争锋地盘首领累计击败18个
3.助战 普通/困难万雪窟 可能获得紫色【天】琅纹和【地】琅纹
4.每周活跃可领取10个琅纹礼盒,只要你每天该做得都做了,这个很快可以拿到,但每周一次(即每周限定10个琅纹礼盒)
5.莲花宝藏/莲花宝藏盘,必须5个人组队才能做,二者总计每周限制7次。莲花宝藏和莲花宝藏盘的区别是:
1 莲花宝藏是地图随机刷新,全服玩家一起抢,需要队伍5人全锁定同一个莲花宝藏才确定是你们的,且所得有好有坏比较不稳定
2 莲花宝藏盘是相当于“藏宝图”,开启就确定是你们的别人抢不了,且所得琅纹大概率是紫的,所得较莲花宝藏更好更稳定。但是莲花宝藏盘自己获取不容易,去 交易 里买别人卖的又很贵,零氪和微氪不建议买
6.日常活动中获得 琅纹自选箱,可获取琅纹
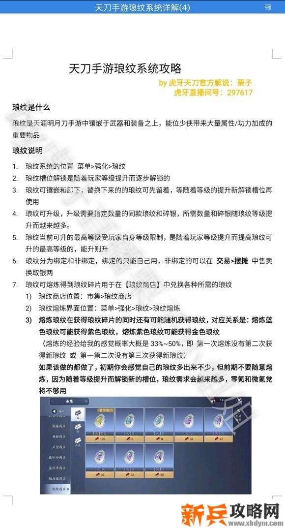
琅纹攻略图1 关于琅纹说明

琅纹攻略图2,关于琅纹的分类

琅纹攻略图3 ,全系列琅纹属性介绍

琅纹攻略图4,关于琅纹的全部获取途径 ,也是大家最关心的问题!记得收藏

琅纹攻略图5,关于琅纹搭配和共鸣

琅纹攻略图6,关于琅纹共鸣等级

琅纹攻略图7最后一页

