FC游戏《铁鹰战士3》图文攻略
时间:2020-10-04 09:33:00 来源:新兵攻略网 阅读:FC游戏《铁鹰战士3》图文攻略,图文攻略 FC游戏 铁鹰战士3
FC游戏《铁鹰战士3》图文攻略

这是FC的高质量空战游戏,而且完全模拟了真实的战斗机。
首先是游戏的主菜单,选第一项开始游戏:

刚开始只有四关,玩家必须完成它们才能选择新的关卡。

每次完成四关后,玩家的战机就可以获得新的武器。
玩家可选择三种战机,它们的优点和武器都不一样:

本游戏的失败条件是损失了所有的三架战机。
换句话说,战损的飞机无法得到补充。
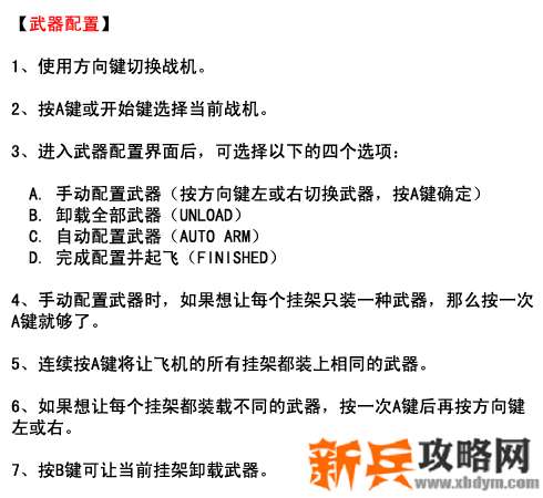
选择战机后,下一个界面是武器配置:

第一个选项是手动配置,按方向键左和右可切换武器。
按A键可装载武器、B键是卸载。
如果想大量装载同一种武器,可连续按A键。
第二个选项是卸载所有的武器,第三个选项是自动配置。
我建议各位玩家选择手动配置。
选完武器后,第四个选项是开始游戏。

【战机特点】
每架战机都拥有通用的武器和它们专有的武器。
随着游戏的进展,玩家还能得到更多的装备。
海鹞
优点:多用途、机动能力最好、可悬停。
缺点:速度慢。

海鹞配备了30毫米航炮,只需一击就能摧毁早期的敌机。
它的武器同时适用于空对空、空对地、以及反舰攻击任务。
空对地攻击时,只需让它悬停在目标附近,就能使用航炮摧毁一切。
早期任务使用海鹞是最合适的。
但游戏后期有大量的防空导弹,速度慢的它很容易被击落。
F-14
优点:速度最快、空对空导弹的射程最远。
缺点:转向半径大。

它的武器最适合空对空战斗,但空对地的攻击能力较弱。
游戏中期可使用它从远距离上击落敌机,并且完成高速投弹。
