泞之翼2《TheCubeHotel》攻略
时间:2020-09-02 10:10:00 来源:新兵攻略网 阅读:泞之翼2《TheCubeHotel》攻略,泞之翼2 TheCubeHotel
泞之翼2《TheCubeHotel》攻略
【支线结局1:黑影结局A】
在主线B进行到30条的基础上,取下暗格中的【干电池】,记下第31条打开暗格后得到的【5位数字】。接着按主线B进行到36条,进入三楼·动力室后,点击右侧电脑,解开该机关,得到固定六位数密码【000048】,此时再回到四楼·西走廊,在密码器上输入【000048】可以得到第二节【干电池】,在三楼·东走廊的楼梯处可以放入两节【干电池】,打开开关,进入二楼·东走廊,“黑影结局A”达成!
这里最关键的就是电脑上的这个机关:可以看到,第一行有提示,两个方格相加,在同一位置上,如果颜色相同,得到的结果就是白色,如果颜色不同,得到的结果就是红色。用同样的道理去调整下面的五个方格,使它们与第一行第一个方格相加得到的数字为我们在四楼·西走廊得到的【5位数字】即可。
注意:如果单纯是为了通关黑影结局A,可以不用记录血手印的位置。
【其他结局1:坠落结局】
在主线B进行到28条的基础上,记录下六楼·西走廊看到的颜色板,把板上每个颜色空白的部分补齐,其实就是数字0-9,把数字对应的颜色记下,进入四楼·西走廊,有一个门旁边有颜色方块机关,这就是【幻方机关】的变体,使横竖斜颜色对应的数字相加和为15,解开门锁,通过厕所进入另一个房间,然后出门进入四楼·北走廊,“坠落结局”达成!
【其他结局2:触电结局】
在主线B进行到42条的基础上,点击转向,“触电结局”达成!
【支线结局2:黑影结局B】
主线C进行到42条(可以不拿日记本),直接下到一楼·更衣室,用【6号钥匙】开门,进入一楼·泳池,“黑影结局B”达成!
【其他结局3:毒气结局】
主线C进行到47条,进入404房间,点击床脚拿走霰弹枪,返回402房间,“毒气结局”达成!
【支线结局3:爆炸结局】
主线C其实有很多地方都可以导向爆炸结局,支线3和主线C的大体流程其实基本一致,唯一的区别在于:最后黑影能不能到达六楼·研究室?五楼杀死黑影后,有几种可能导致这个结果:
①没有立即去三楼·301,看到黑影重生前黑影就走掉了(如去了一趟一楼等情况都会导致黑影离开);
②立刻去了301,但是不是向厕所方向逃离,而是向正门方向;
③去了301,但是去的路线不是三楼·西走廊-粉红色碎片门-浴室-301,而是用8号钥匙开了门进去的;
④向厕所方向逃离了,但是后来又用了8号钥匙把门打开;
⑤(理论上可能但我没有尝试过)在从厕所离开后,没有把粉红色碎片取下来。
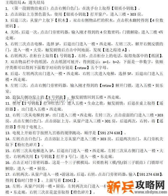
【主线结局A:迷失结局】


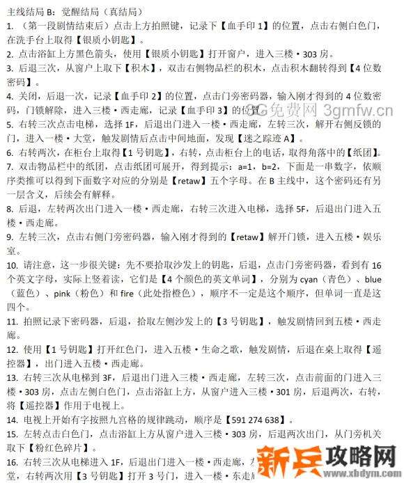
【主线结局B:觉醒结局(真结局)】

- 上一篇:地狱骇客《ShadowMan》全收集攻略
- 下一篇:笑屎我了攻略 笑屎我了游戏攻略
