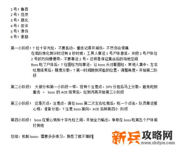
古剑奇谭网络版无叶镇隐藏boss阴傀祭司攻略
时间:2020-08-14 09:31:00 来源:新兵攻略网 阅读:古剑奇谭网络版无叶镇隐藏boss阴傀祭司攻略,隐藏boss 古剑奇谭网络版 无叶镇 阴傀祭司
古剑奇谭网络版无叶镇隐藏boss阴傀祭司攻略



如果场地上面没有活尸,那么boss会选择玩家进行炼化。
所以说,工具人的任务是非常重要的。
工具人站尸体上面,会给尸体叠加一个buff,叠加到5层,尸体会变成活尸,活尸不一定追着工具人走
此boss有非常多的,集中,分散,集中分散,如此的循环,请一定要看着boss的DBM提前做出判断
我只讲了大致的打法,和一些核心点的解释。更多的细节需要你们自己去练出来
t要非常灵性,要会带位置。这个boss对治疗的压力也是蛮大的,对于dps考核也可以。总体来说这个boss设计得很好。全方面考验了各职责的能力。
记住,dps平均最低3500,不能再低了。不然很难过
关于狡诈小怪,boss吃了后,会不定期清仇恨,t需要第一时间拉回,避免boss找其他人普攻
鲁莽吃完之后,换场后,第一个重击直接开无畏,后面cd能转回来,无畏结束时差不多第二个重击,开当关。
- 上一篇:大千世界高级魔法在哪学?
- 下一篇:sky光遇魔法季地之灵在哪?
