剑网三冰心单刷双人浪客行挑战模式攻略
时间:2020-03-30 12:19:00 来源:新兵攻略网 阅读:剑网三冰心单刷双人浪客行挑战模式攻略,挑战模式 单刷 双人 剑网三 冰心 浪客行
剑网三冰心单刷双人浪客行挑战模式攻略
1、奇穴与宏
/fcast [tbuff:急曲
2、打法机制
因为冰心这个心法可以做到无伤刷怪,所以建议能打掉的小怪都打掉,小怪会掉装备,分解后升级制药烹饪到五天之后会很好过。
双人模式下采草翻倍,建议前面草都要采,后面难的时候可以嗑药过。特别总结必备草药:引灵草,会力草,劲骨草,静神草。 (引灵草是做药必备,会力草可以做会力液伤情丹会力餐,劲骨草可以做化灵丹,精神草可以做静神丹)
打法不打BOSS可以直接按宏,打BOSS可以手动[玳弦急曲],[剑破虚空]看情况使用,比如打断,掉血了开[鹊踏枝]配合奇穴闪避后回血回蓝,掉血多或者没躲掉技能开[天地低昂]回血加后续减伤。
[七秀·盈袖]这个七秀自带BUFF是被人形怪技能命中不会减心情,喝酒加百分之30闪避2分钟,配合开[鹊踏枝]可以基本闪避任何普通攻击,所以打BOSS可以选择喝酒开打。
3、各种关卡BOSS需要注意技能介绍
【勾魂使者】躲面向, 读条魂兮归来技能打断,阴阳门消BUFF。个人推荐如果带亲友,勾魂使者让亲友自绝,不会出阴阳门。
【巴克图】- 躲面向技能,躲读条圈,有反伤自己看读条打断或者停手。
【天一教祭祀】主技能百蛊池,躲出百蛊池圈。
【天一教长老】读条召唤小怪,尽量都打断,召蛇虫不打断就无敌。
【娜迪亚】技能拉人,一直后跳,特别注意不能扶摇上天,会直接被拉过去跑不掉。
【巨型白毛野猪】技能狰猛(突进,眩晕),狂心加伤害( 30%血线),怒啸(眩晕),躲好狰猛面向。
【醉猿】狂心加伤害( 30%血线) ,出圈躲圈。
【狰狞尸人】躲地上的骨刺。
【罗刹鬼】带好减伤出啥躲啥,不要碰到路径上的鬼火。
【碧眼蟾蜍,紫背蝎】吃点东西,回血药备好,边回血边打,吐绿唾沫一定要先躲出范围,血线均30%以下才能打死。
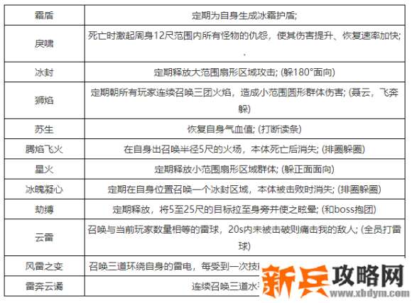
随机技能参考表

BOSS可打断随机技能,霜盾,苏生。
秀秀单刷云雷开[婆罗门]加剑破群掉雷球。
狮焰注意插件技能倒计时读条提前一秒抠脚走躲。
风雷之变和雷奔建议直接吃化灵丹。
4、烹饪和制药
先升烹饪到2级,解锁大碗稻香饭和香炙肉。
接着只升制药,直到能做化灵丹为止,后期出风雷之变和雷奔我基本直接吃化灵丹站撸。
必备烹饪和药品制作清单
会力液(引灵草+会力草)
伤情丹(引灵草+会力草*5)
化灵丹(引灵草*2+劲骨草*5)
会力餐(会力草*2+米*2)
静神丹(引灵草+静神草*2)
引灵草、会力草、劲骨草、静神草必须都要猜。
打后期BOSS可以考虑心情高时吃一个会力液一个伤情丹喝口酒打BOSS,这样不容易心情掉的太多走火入魔。
- 上一篇:云顶之弈光之召唤装备合成
- 下一篇:御剑情缘135地狱副本攻略
