三国杀曹操技能
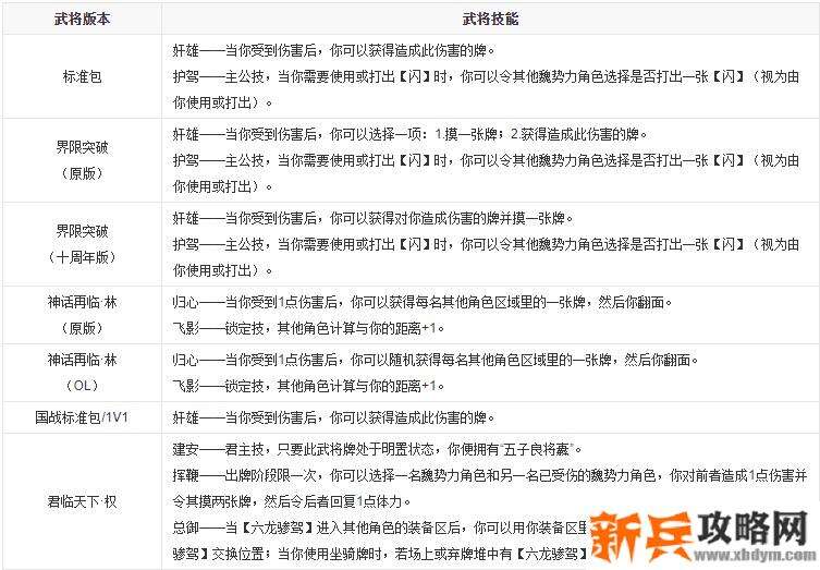
时间:2021-02-04 20:00:16 来源:新兵攻略网 阅读:在三国杀游戏中,曹操的技能是奸雄和护驾。奸雄技能的效果是当你受到伤害后,你可以获得造成此伤害的牌。护驾是主公技,技能的效果是当你需要使用或打出闪时,你可以令其他魏势力角色选择是否打出一张闪。
在三国杀游戏中,曹操的技能是奸雄和护驾。奸雄技能的效果是当你受到伤害后,你可以获得造成此伤害的牌。护驾是主公技,技能的效果是当你需要使用或打出闪时,你可以令其他魏势力角色选择是否打出一张闪。
界限突破后,奸雄技能的效果变更为当你受到伤害后,你可以选择摸一张牌或获得造成此伤害的牌。护驾技能的效果不变。
- 上一篇:三国杀吕布利驭怎么用
- 下一篇:三国杀华佗技能急救可以回满血吗
