新兵攻略网 - 提供各种手游策略过关攻略,找攻略就来新兵攻略网
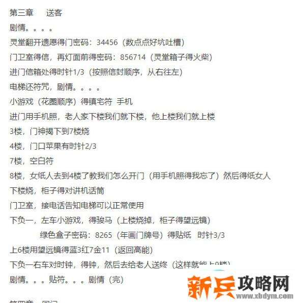
《纸嫁衣》游戏攻略
时间:2021-01-29 10:34:00 来源:[db:出处] 阅读:
《纸嫁衣》游戏攻略,纸嫁衣
《纸嫁衣》游戏攻略





编辑:[新兵攻略网] 《纸嫁衣》游戏攻略
本文链接地址:http://xbdym.com/article/html/66276.html
栏目最新
- › 王者荣耀霸王别姬什么时候返场多少钱,2021项羽虞姬
- › 原神六翮奋彰带哪个角色,原神六翮奋彰四星角色怎么
- › 王者荣耀瑞象送福活动,2021王者荣耀瑞象送福活动内
- › 王者荣耀冰霜恋舞曲什么时候返场多少钱,2021冰霜恋
- › 王者荣耀买年货装饰峡谷活动玩法,王者荣耀买年货装
- › 妄想山海雪球弹药怎么得,妄想山海雪球弹药有什么用
- › 王者荣耀2月神秘商店活动,2021王者荣耀2月神秘商店
- › 妄想山海西极峰在哪,妄想山海西极峰地图位置图片
- › 王者荣耀钓福鲲怎么参加,王者荣耀钓福鲲活动奖励
- › 原神胡桃什么时候上线,原神胡桃推迟上线原因