魔兽世界暗影国度任务哪里接
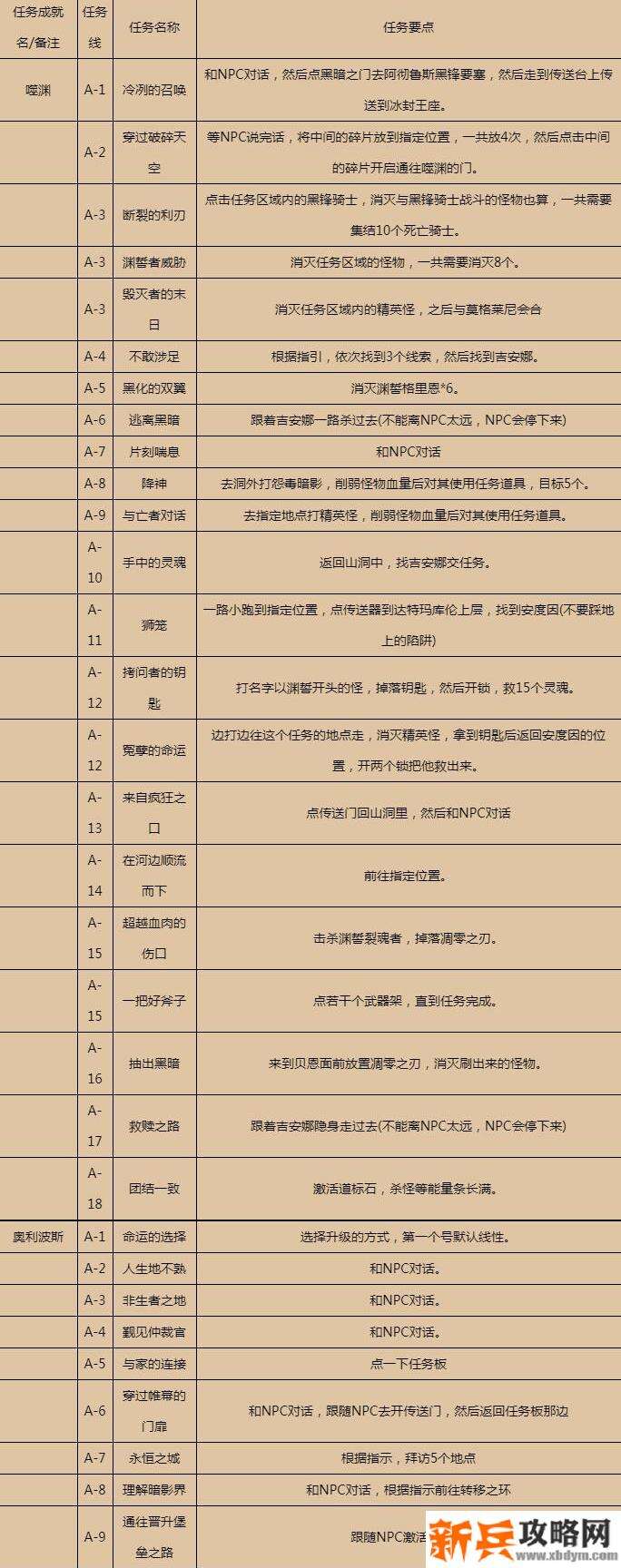
时间:2020-12-17 20:00:19 来源:新兵攻略网 阅读:在魔兽世界中只要9.0版本上线之后玩家会直接接到主线任务系列中的第一个任务:【冷冽的召唤】,然后就可以按着任务线一直做下去。所有任务按顺序为:穿过破碎天空,断裂的利刃,渊誓者威胁,毁灭者的末日,不敢涉足,黑化的双翼,逃离黑暗,片刻喘息
在魔兽世界中只要9.0版本上线之后玩家会直接接到主线任务系列中的第一个任务:【冷冽的召唤】,然后就可以按着任务线一直做下去。所有任务按顺序为:穿过破碎天空,断裂的利刃,渊誓者威胁,毁灭者的末日,不敢涉足,黑化的双翼,逃离黑暗,片刻喘息,降神,与亡者对话,手中的灵魂,狮笼,拷问者的钥匙,冤孽的命运,来自疯狂之口,在河边顺流而下,超越血肉的伤口,一把好斧子,抽出黑暗,救赎之路,团结一致。命运的选择,人生地不熟,非生者之地,觐见仲裁官,与家的连接,穿过帷幕的门扉,永恒之城,理解暗影界,通往晋升堡堡垒之路。
以下是各个任务的完成条件:
- 上一篇:s11剑圣怎么出装
- 下一篇:魔兽世界9.0盟约技能任何地方都能用吗
