求生意志《WillToLive》钥匙boss任务攻略
时间:2020-12-09 10:59:00 来源:[db:出处] 阅读:求生意志《WillToLive》钥匙boss任务攻略,任务 BOSS 钥匙 求生意志 WillToLive
求生意志《WillToLive》钥匙boss任务攻略
钥匙篇:
可重复使用的钥匙:
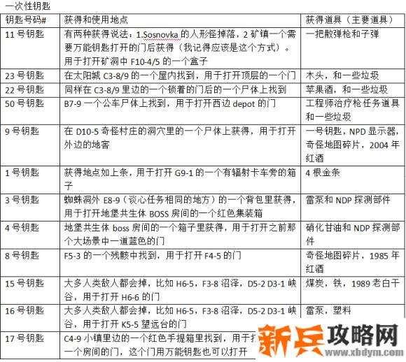
钥匙号码# 获得和使用地点 获得道具(主要道具)
18号钥匙 位于北部峡谷基地。在左上角楼的楼上,你会发现一个木箱,箱子后面有一个小的储藏罐,需要万能钥匙撬锁。用于打开C3-1前门。 健壮人刺激剂
5号钥匙 在L11-1的一个尸体上找到,用于打开三楼的门。 硝化甘油
10号钥匙 在L11-9的四楼上,其中一个床垫下边有个尸体上找到,用于打开同楼层的门。 雷泵
6号钥匙 在K9-3的卡车后找到,用于打开K5-5望远台的门 奇怪地图碎片
14号钥匙 大多人类敌人都会掉,比如H6-5,F3-8沼泽,D5-2 D3-1峡谷,用于打开矿镇的一道外门。 运动鞋,SH2钢板
13号钥匙 大多人类敌人都会掉,比如H6-5,F3-8沼泽,D5-2 D3-1峡谷,用于打开汽车厂(MTE)里,靠南边的一个房子的门 1985年红酒,大量煤,NDP的机身
无编号钥匙 很多地方都会获得,能打开一些门而不需要万能钥匙,比如工程师镇和公墓的门。 大量木头,猴子雕像


属性点篇:
力量:增加最大负重,近战伤害,最大生命值,投掷距离
灵巧:增加跑步速度,填装速度,互动速度(开门,拾取)
持久:增加异常状态抗性(中毒,辐射),回复速度,最大生命值,减少体力消耗
准确度:减少子弹散布范围,减少瞄准时抖动,减少子弹弹道
智力:增加建造,生存,枪械经验获取速度,降低因为血量上升导致的杀怪经验惩罚。
成功:提高开锁几率,暴击几率,物品掉落,降低被暴击几率,死亡掉落惩罚。
采矿篇:
1.采集经验可以增加成功采集后的矿物获得量。
2.智力不会提高采集经验的获取。
3.采集经验智慧在你成功挖矿后获得。
4.成功这个属性只会提高一点点矿物获得量。
5.力量可以减少你挖一整块矿的次数,从而提高采集速度。
武器熟练度篇:
武器熟练度可以提升主武器伤害,暴击几率,和准确度,这取决于该武器熟练度和该类武器的整体熟练度。55%的熟练度可以提升换弹速度。一个猎人如果他的先锋熟练度是100%,但是狙击枪这一类枪的整体武器熟练度只有50%,那么他的伤害是没有另一个整体都是100%熟练度的猎人高的。
BOSS篇:
共生体:
1.在地堡的集装箱场景,有一个集装箱上有传送门,从传送门进去就可以找到共生体房间。
2.打他一定要带上大量医疗包,和解毒剂。因为它会释放自爆毒虫,单毒虫伤害不高。
3.通常情况攻击他是不掉血的,需要打爆地上的小煤气罐引燃它,才能对他造成伤害。
4.这个boss很简单,风筝它即可,任何职业都可以单杀他。
5.共生体掉落mod版的Marauder-7突击步枪,掉落他的特有材料,以及硝化甘油,雷泵,放射金属α和β。
- 上一篇:将军的荣耀3轴心新几内亚低配攻略
- 下一篇:黑色幸存者jp怎么玩 黑色幸存者jp攻略
