新兵攻略网 - 提供各种手游策略过关攻略,找攻略就来新兵攻略网

手机阅读

m.xbdym.com

您所在的位置:新兵攻略网 > 游戏攻略 > 皇帝成长计划2本纪攻略

皇帝成长计划2本纪攻略

时间:2019-04-07 16:46:00 来源:本站整理 阅读:

皇帝成长计划2本纪攻略,皇帝成长计划2 本纪

赵佶



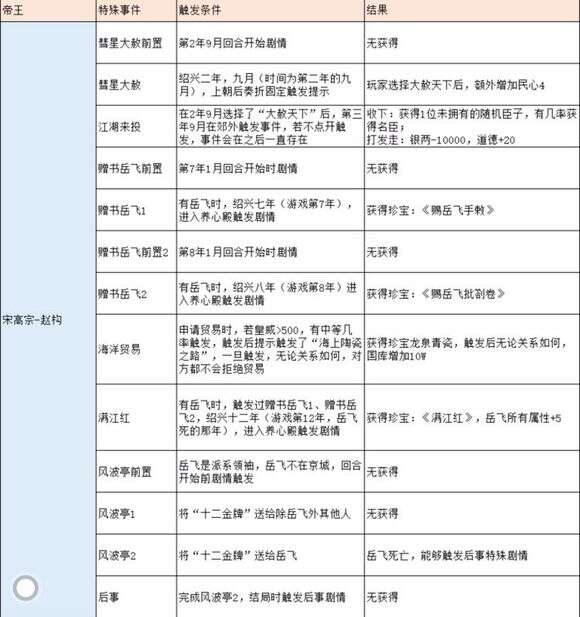
赵构



李元昊:

过于简单,略!

耶律阿保机



郭威:

过于简单,略!

赵光义:

注意雪中送炭多人反映需要有奏折灾难之后才会触发。



刘邦





王莽:

浅显易懂,略!

刘彻







刘询



刘盈:

本纪里写的清清楚楚,略!

冒顿



汉哀帝:

???,略!

刘恒

上一页  [1] [2]